公司学子在中国国际老员工创新大赛(2025)山西赛区比赛中荣获佳绩
来源:304永利集团
发布时间:2025-10-13
阅读数:
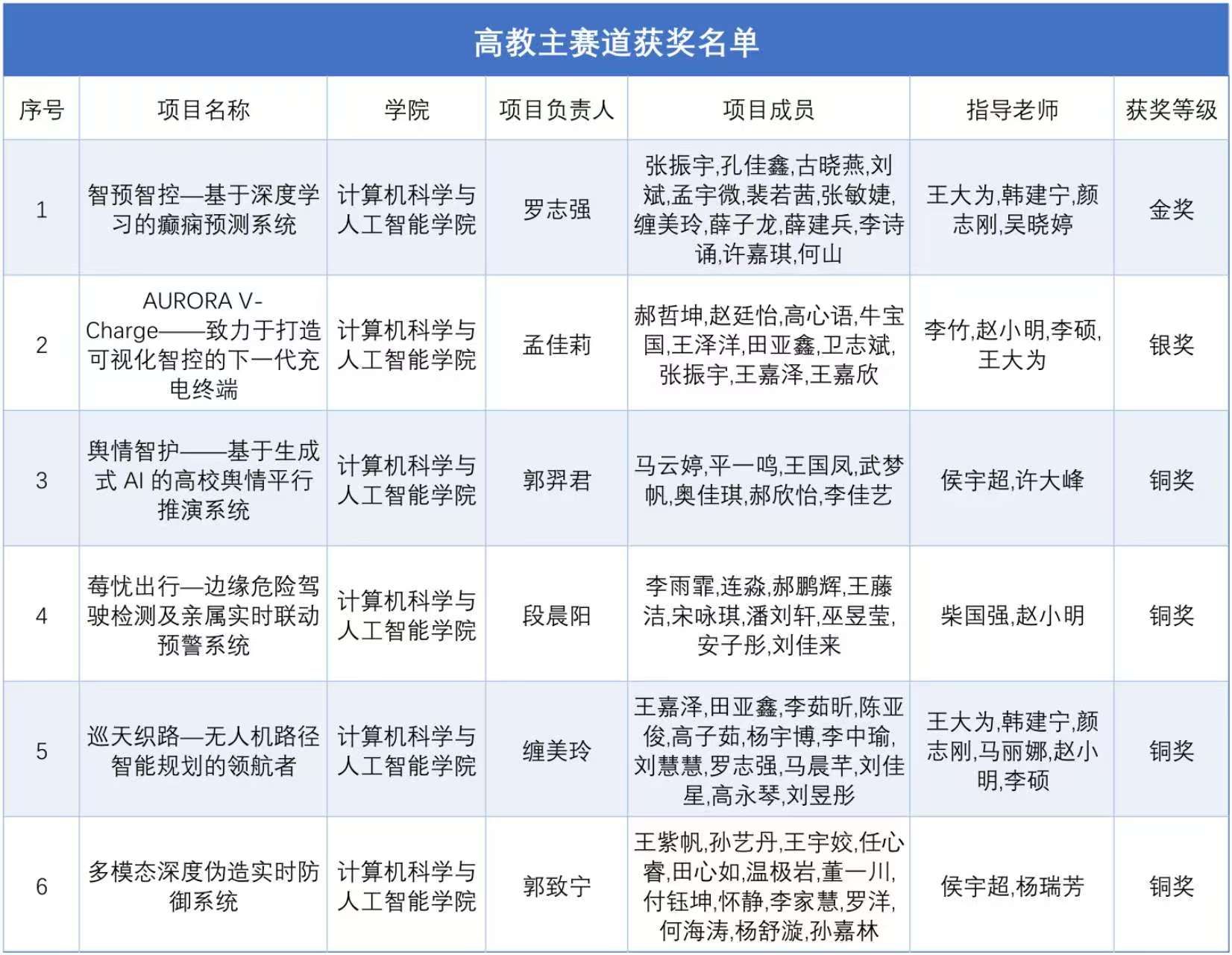
近日,山西省教育厅公布了中国国际老员工创新大赛(2025)山西赛区比赛获奖名单。公司参赛团队凭借卓越的创新能力和出色的现场表现,在激烈的竞争中脱颖而出,共斩获省级奖项6项,其中金奖1项、银奖1项、铜奖4项。
此次大赛取得的优异成绩,不仅是对公司师生辛勤付出的最佳褒奖,更是对公司创新创业教育成果的有力印证。接下来,公司将以此为契机,进一步营造浓厚的学术创新氛围,激发全院师生的创造热情,力争在未来的各项赛事中再创佳绩!

一审:赵林涛
二审:王洁
三审:宁志恒

